新闻资讯
公司新闻
行业资讯
思考详情
集团案例
区域旅游发展规划
区域旅游公共配套规划
旅游区规划
旅游景观设计
旅游创A服务
旅游标识系统设计制作
活动策划与组织
集团生态
旅游规划设计
休闲度假运营
活动策划组织
旅游资本运作
关于南斗
集团介绍
企业文化
员工风采
合作流程
联系我们
搜索
名称
描述
内容
欢
迎来到「南斗文旅集团」
24小时服务热线:
020-80926029
关注我们:
400-6388-068
欢迎拨打服务热线,让我们来为您服务
Welcome to call the service hotline
亲子乐游
旅游规划
景区创A
乡村振兴
党建示范村
康养度假
田园综合体
全域旅游
•
当前位置:
首页
≡
新闻
≡
行业资讯
≡
关于发布《旅游景区分类》团体标准的通知
资讯
news
关于发布《旅游景区分类》团体标准的通知
来源:
|
作者:
pmoee80c1
|
发布时间:
2019-12-12
|
1671
次浏览
|
🔊
点击朗读正文
❚❚
▶
|
分享到:
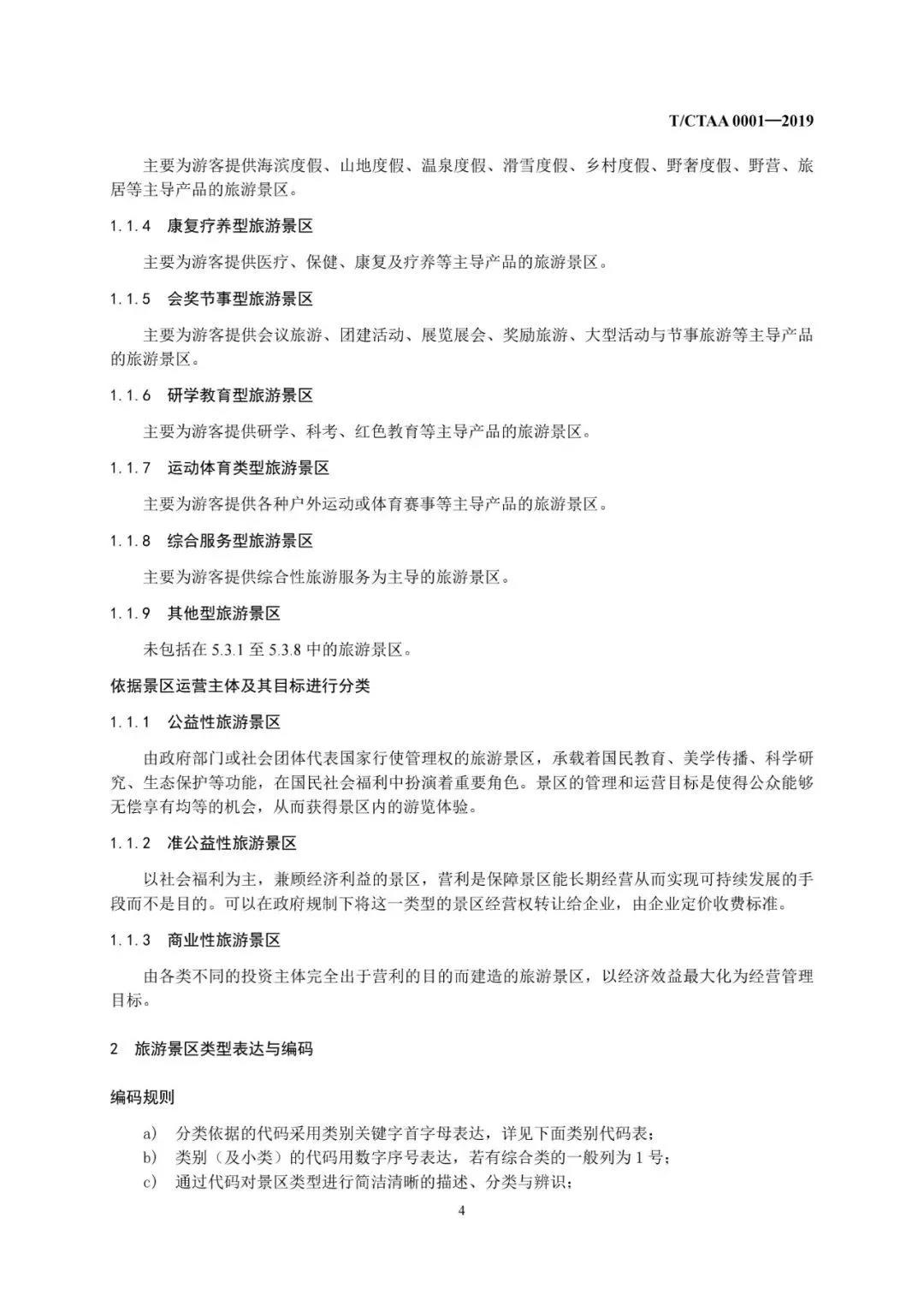
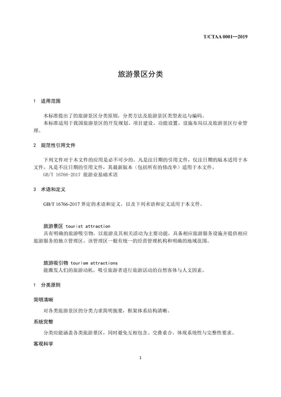
近日,中国旅游景区协会发布了关于《旅游景区分类》团体标准的通知,本团体标准自2019年12月1日起正式实施。
以下是通知全文:
近日,中国旅游景区协会发布了关于《旅游景区分类》团体标准的通知,本团体标准自2019年12月1日起正式实施。
以下是通知全文:
(来源:中国旅游景区协会,如有侵权,请与我们联系删除)
上一篇:
重磅!中央农村工作会......
下一篇:
探索新时代文物和文化......
公司新闻
行业资讯
3